文章
  • 文章
搜索
期刊信息
更多

《太阳能》《太阳能学报》

  创刊于1980年,

  中国科协主管

  中国可再生能源学会主办

《太阳能》杂志社有限公司出版

《太阳能》杂志:

  Solar Energy

  CN11-1660/TK  ISSN 1003-0417

  国内发行2-164  国外发行Q285

《太阳能学报》:

  Acta Energiae Solaris Sinica

  CN11-2082/TK  ISSN 0254-0096

  国内发行2-165  国外发行Q286

详细内容

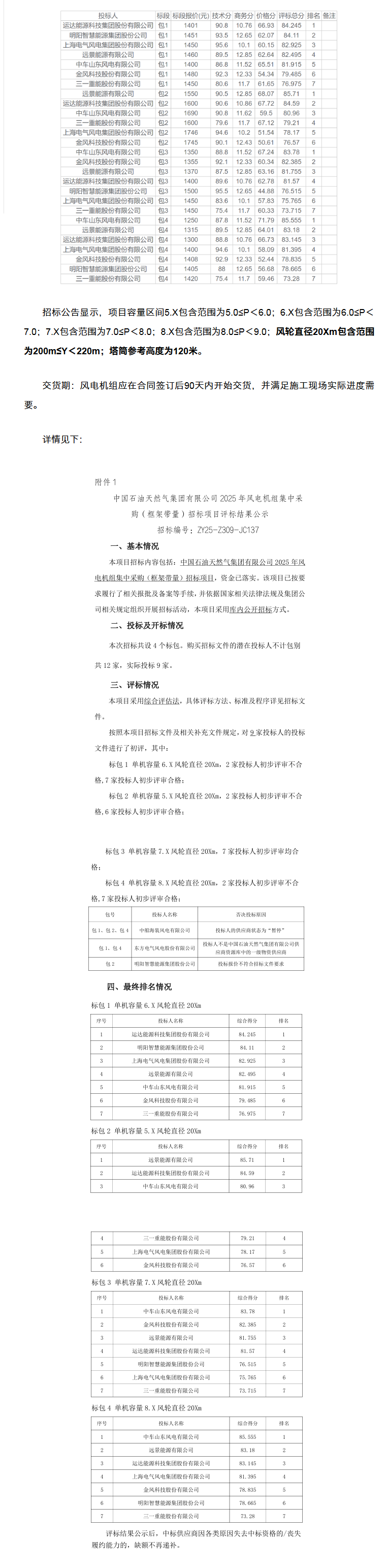
7家整机商入围!中石油7.65GW风电机组集采开标

12月5日,中石油2025年风电机组集中采购(框架带量)招标项目评标结果公示。

包1招标机型为6.X机型,预计需求容量6750MW,7家整机商入围;

包2招标机型为5.X机型,预计需求容量200MW,6家整机商入围;

包3招标机型为7.X机型,预计需求容量200MW,7家整机商入围;

包4招标机型为8.X机型,预计需求容量500MW,7家整机商入围。

Opera 快照_2025-12-09_112012_news.bjx.com.cn.png



《太阳能》 杂志社有限公司 版权所有 2001-2011 京ICP备10214260号-2京公海网安备110108001472号


技术支持: 酷站科技 | 管理登录
seo seo