文章
  • 文章
搜索
期刊信息
更多

《太阳能》《太阳能学报》

  创刊于1980年,

  中国科协主管

  中国可再生能源学会主办

《太阳能》杂志社有限公司出版

《太阳能》杂志:

  Solar Energy

  CN11-1660/TK  ISSN 1003-0417

  国内发行2-164  国外发行Q285

《太阳能学报》:

  Acta Energiae Solaris Sinica

  CN11-2082/TK  ISSN 0254-0096

  国内发行2-165  国外发行Q286

详细内容

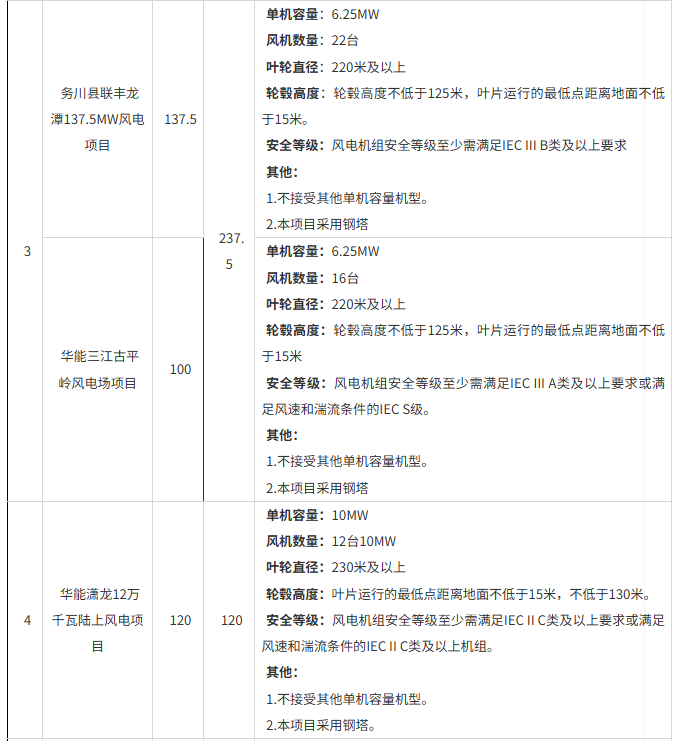
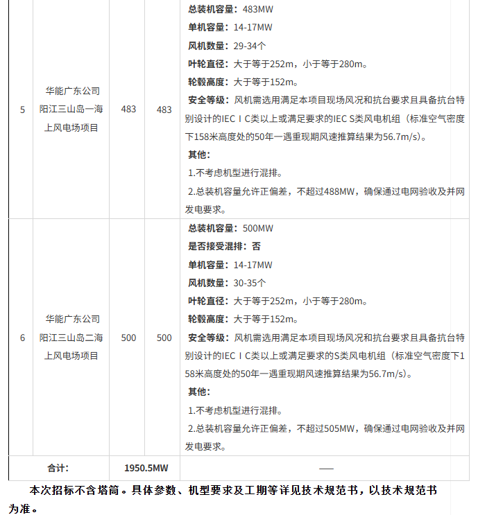
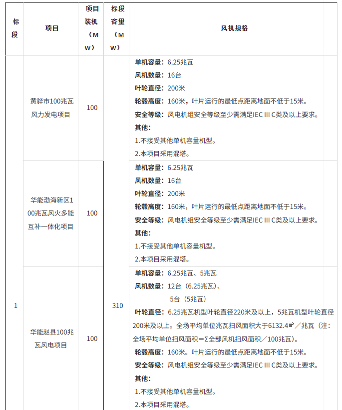
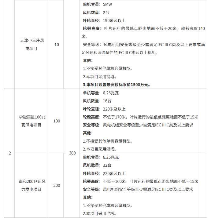
华能1.95GW风机集采项目开标!

近日,华能河北黄骅市等11个风电项目共计1950.5MW风力发电机组及其附属设备集中采购开标。

开标信息显示,共有10家整机商竞标。根据招标公告,本次招标规模为1950.5MW,项目分为6个标段。标段5和标段6均为海上风电项目。

01.png

10月20日,华能河北黄骅市等11个风电项目共计1950.5MW风力发电机组及其附属设备集中采购预招标公告发布。







《太阳能》 杂志社有限公司 版权所有 2001-2011 京ICP备10214260号-2京公海网安备110108001472号


技术支持: 酷站科技 | 管理登录
seo seo